通知公告
洛阳市海外知识产权风险防范和纠纷应对服务指引及服务流程
洛阳受理处简介
2021年10月,国家海外知识产权纠纷应对指导中心河南分中心洛阳受理处正式获批成立,是洛阳市加强海外知识产权保护、健全纠纷应对指导体系、强化风险预警与防范的重要平台。自2023年10月起,洛阳受理处依托洛阳市知识产权保护中心,在国家知识产权局、国家海外知识产权纠纷应对指导中心及河南分中心指导下,常态化开展海外知识产权维权指导服务。同时,配合河南分中心构建海外风险监控、纠纷信息共享和海外维权服务等工作机制,着力提升洛阳市创新主体和经营主体的海外知识产权保护意识和能力,为“走出去”的企业提供高效便捷的海外知识产权风险防范与纠纷应对指导服务。
海外知识产权纠纷应对指导服务对象
面向在海外发生知识产权纠纷前或过程中,有应对指导需求的洛阳市辖区内公民、法人及其他组织。
海外知识产权纠纷应对指导服务范围
洛阳受理处可为发生在境外的以下类型知识产权纠纷提供应对指导咨询:
1.商标、专利、地理标志等权利有效性纠纷;
2.商标、专利、地理标志等权属纠纷;
3.商标、专利、地理标志等侵权纠纷;
4.商标、专利等相关贸易调查纠纷;
5.商标、专利、地理标志等许可纠纷;
6.展会知识产权纠纷;
7.商业秘密纠纷;
8.能够提供咨询服务的其他知识产权纠纷。
具有以下情形之一的申请,洛阳受理处不予接受
1.申请指导事项超出洛阳受理处业务范围的;
2.材料不真实、不完整或取得方式不合法的;
3.要求超出河南分中心技术条件或者能力的。
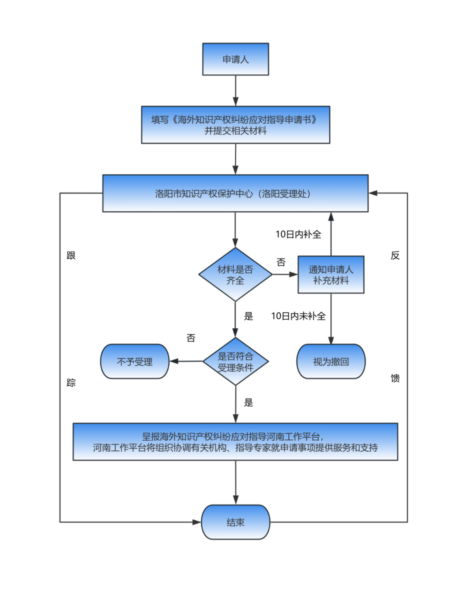
提交材料目录及说明
1.申请人需提交《海外知识产权纠纷应对指导申请书》,并提供真实、完整、详实的纠纷相关材料,对材料的真实性、合法性负责。
2.申请书中应载明申请人名称、纠纷类型、权利类别、涉及国家/地区及具体指导事项等内容。
3.纠纷相关材料包括:申请人身份证明文件(如企业法人营业执照副本、社会团体法人登记证书副本或事业单位法人证书副本的盖章复印件)、法人代表授权书,以及指导纠纷应对所必需的法律文书、技术文件、证据材料等。
海外知识产权纠纷应对指导方式
1.口头咨询解答;
2.组织专家分析、论证活动,提供书面报告;
3.指导企业对接知识产权服务机构、专家;
4.其他可行的方式;
咨询电话:0379-61500090
0379-63196132

